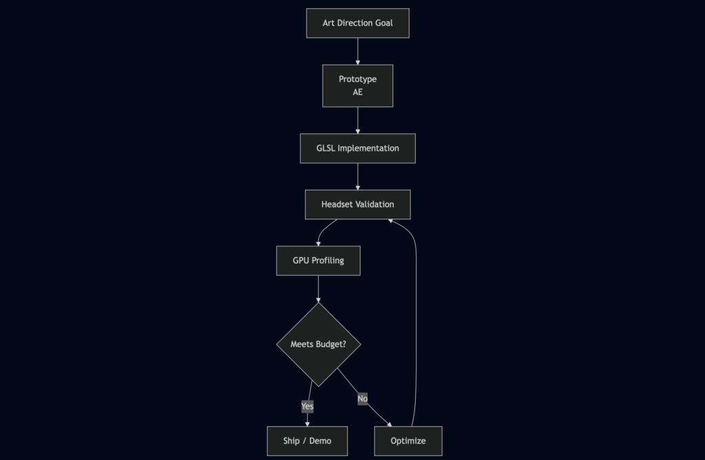
This project highlights my work authoring and optimizing shaders under strict VR performance constraints. I focused on translating artistic intent into GPU-aware implementations while validating visual fidelity directly in headset.
Authored custom GLSL shaders, including premium material effects
Converted After Effects prototypes into real-time shader implementations
Profiled GPU cost and iterated to meet performance budgets
Validated shaders in headset and shared visual/performance results
Documented shader workflows to support future iteration
Technical Artist
Meta Horizon Studio, GLSL, Python (testing), After Effects (source prototyping), OVR Metrics, internal CLI
Shader authoring • GPU performance • visual fidelity • validation
Shader work informed product-level decisions and required balancing creative goals with measurable performance constraints in a real-time VR environment.
